Crypto Keys Used by FoundriesFactory at Build Time

By default, the LmP build system uses online keys to sign some boot components of the software stack.

It can handle U-Boot, OP-TEE—which is a Trusted Execution Environment (TEE)—as well as Linux® Kernel image and modules.

Secure Boot Flow

The secure boot flow starts from the boot ROM. After that step, the flow is defined by the SoC vendor, as it depends on the architecture and the BSP they provide.

LmP implements three variations of boot flow, starting with Secondary Program Loader (SPL), TF-A (BL2), or Unified Extensible Firmware Interface (UEFI).

The following diagrams show each boot flow with the related variable used to configure the keys used by the Yocto Project.

Note

The device RoT key (the key used for secure boot, for example) is shown in the diagrams. However it is not an online key and is not used during the Factory build.

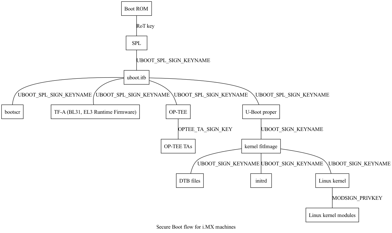
i.MX Secure Boot Flow

The following diagram shows the Secure Boot flow for i.MX machines (TF-A is present only for arm64 devices):

digraph {
     graph [
         label = "Secure Boot flow for i.MX machines"
     ];
     node [
         shape=box
     ];
     edge [
         arrowhead=none
     ];
     "Boot ROM"        -> "SPL"                               [label = "RoT key"];
     "SPL"             -> "uboot.itb"                         [label = "UBOOT_SPL_SIGN_KEYNAME"];
     "uboot.itb"       -> "bootscr"                           [label = "UBOOT_SPL_SIGN_KEYNAME"];
     "uboot.itb"       -> "TF-A (BL31, EL3 Runtime Firmware)" [label = "UBOOT_SPL_SIGN_KEYNAME"];
     "uboot.itb"       -> "OP-TEE"                            [label = "UBOOT_SPL_SIGN_KEYNAME"];
     "OP-TEE"          -> "OP-TEE TAs"                        [label = "OPTEE_TA_SIGN_KEY"];
     "uboot.itb"       -> "U-Boot proper"                     [label = "UBOOT_SPL_SIGN_KEYNAME"];
     "U-Boot proper"   -> "kernel fitImage"                   [label = "UBOOT_SIGN_KEYNAME"];
     "kernel fitImage" -> "DTB files"                         [label = "UBOOT_SIGN_KEYNAME"];
     "kernel fitImage" -> "initrd"                            [label = "UBOOT_SIGN_KEYNAME"];
     "kernel fitImage" -> "Linux kernel"                      [label = "UBOOT_SIGN_KEYNAME"];
     "Linux kernel"    -> "Linux kernel modules"              [label = "MODSIGN_PRIVKEY"];
}

UEFI Secure Boot Flow

The following diagram shows the Secure Boot flow (when booting with UEFI) for intel-corei7-64 based machines:

digraph {
     graph [
         label = "Secure Boot flow for UEFI based machines"
     ];
     node [
         shape=box
     ];
     edge [
         arrowhead=none
     ];
     "Boot ROM"              -> "UEFI"                 [label = "RoT key"];
     "UEFI"                  -> "systemd-boot"         [label = "UEFI_SIGN_KEYDIR"];
     "systemd-boot"          -> "Linux kernel"         [label = "${UEFI_SIGN_KEYDIR}/DB.key"];
     "Linux kernel"          -> "Linux kernel modules" [label = "MODSIGN_PRIVKEY"];
}

FoundriesFactory Keys

When a Factory is created, by default, two sets of keys are created under lmp-manifest repository:

  • conf/keys: The key set is a copy of the default LmP public keys.

  • factory-keys: The key set is created during the Factory’s creation and is unique for that Factory.

A pair comprises a certificate (*.crt) and a key (*.key) file.

The name of the key indicates by which component the public part of the key is used.

The opteedev pair is a RSA 2048 key pair by OP-TEE to validate trusted applications run by OP-TEE. This is used by configuring the variable OPTEE_TA_SIGN_KEY.

The ubootdev pair is a RSA 2048 key pair by U-Boot proper to validate the Linux Kernel. This is used by configuring the variable UBOOT_SIGN_KEYNAME.

The spldev key pair is a RSA 2048 key pair used by U-Boot SPL to validate FIT image containing U-Boot and OP-TEE. This is used by configuring the variable UBOOT_SPL_SIGN_KEYNAME.

The file x509.genkey is a configuration file used for creating privkey_modsign.pem and x509_modsign.crt and is used for signing Linux Kernel Modules. This is used by configuring the variable MODSIGN_PRIVKEY.

The UEFI certificates are detailed in Unified Extensible Firmware Interface (UEFI) Secure Boot.

The TF-A certificates are detailed in TrustedFirmware-A Keys.

The directory structure is shown below:

lmp-manifest/factory-keys
├── opteedev.crt
├── opteedev.key
├── privkey_modsign.pem
├── spldev.crt
├── spldev.key
├── tf-a
│   └── privkey_ec_prime256v1.pem
├── ubootdev.crt
├── ubootdev.key
├── uefi
│   ├── DB.auth
│   ├── DB.cer
│   ├── DB.crt
│   ├── DB.esl
│   ├── DB.key
│   ├── DBX.auth
│   ├── DBX.cer
│   ├── DBX.crt
│   ├── DBX.esl
│   ├── DBX.key
│   ├── KEK.auth
│   ├── KEK.cer
│   ├── KEK.crt
│   ├── KEK.esl
│   ├── KEK.key
│   ├── PK.auth
│   ├── PK.cer
│   ├── PK.crt
│   ├── PK.esl
│   ├── PK.key
│   └── PKnoauth.auth
└── x509_modsign.crt

How to Rotate the FoundriesFactory Keys

Each Factory is created with a unique key set. However, it is highly recommended to rotate the keys as needed. The suggestion is to rotate them every 6 to 24 months.

Warning

One of the aspects that can contribute to a secure system is to rotate the used keys often. So, it is highly recommended to rotate the keys each 6 to 24 months.

Please note that, depending on the key, it may be required to trigger a Secure Boot Firmware Updates to correctly change the Factory keys used. A mismatch in used keys could lead to devices failing to boot, which would then rollback to the previous stable version using the old keys.

In the following sections, the command line is shown on how to create the key pair for U-Boot, OP-TEE and Linux Kernel Modules. This is assuming the lmp-manifest repository is cloned inside <factory> directory.

U-Boot Keys

For ubootdev:

cd <factory>/lmp-manifest/factory-keys
openssl genpkey -algorithm RSA -out ubootdev.key \
        -pkeyopt rsa_keygen_bits:2048 \
        -pkeyopt rsa_keygen_pubexp:65537
openssl req -batch -new -x509 -key ubootdev.key -out ubootdev.crt

For spldev:

cd <factory>/lmp-manifest/factory-keys
openssl genpkey -algorithm RSA -out spldev.key \
       -pkeyopt rsa_keygen_bits:2048 \
       -pkeyopt rsa_keygen_pubexp:65537
openssl req -batch -new -x509 -key spldev.key -out spldev.crt

OP-TEE Keys

cd <factory>/lmp-manifest/factory-keys
openssl genpkey -algorithm RSA -out opteedev.key \
        -pkeyopt rsa_keygen_bits:2048 \
        -pkeyopt rsa_keygen_pubexp:65537
openssl req -batch -new -x509 -key opteedev.key -out opteedev.crt

TrustedFirmware-A Keys

For TF-A keys:

cd <factory>/lmp-manifest/factory-keys/tf-a
openssl ecparam -name prime256v1 -genkey -noout -out privkey_ec_prime256v1.pem

Tip

Remember to push the new keys to get them included in the next CI build.

Linux Kernel Modules Keys

A configuration file is needed to create the key used by the Linux Kernel to sign the modules. The Linux Kernel documentation states the parameters required for the configuration file.

For example, create a new text file with the following content, or customize it as needed:

[ req ]
default_bits = 4096
distinguished_name = req_distinguished_name
prompt = no
string_mask = utf8only
x509_extensions = myexts

[ req_distinguished_name ]
#O = Unspecified company
CN = Default insecure development key
#emailAddress = [email protected]

[ myexts ]
basicConstraints=critical,CA:FALSE
keyUsage=digitalSignature
subjectKeyIdentifier=hash
authorityKeyIdentifier=keyid

Or use the provided configuration file from <factory>/lmp-manifest/conf/keys/x509.genkey as shown in the following command:

cd <factory>/lmp-manifest/factory-keys
openssl req -new -nodes -utf8 -sha256 -days 36500 -batch -x509 \
        -config ../conf/keys/x509.genkey -outform PEM \
        -out x509_modsign.crt \
        -keyout privkey_modsign.pem

Tip

Remember to push the new keys to get included in the next CI build.

Tip

The file name for each key pair can be changed by changing variables from <factory>/meta-subscriber-overrides/conf/machine/include/lmp-factory-custom.inc as shown below:

#filename for the key/certificate for kernel modules
MODSIGN_PRIVKEY = "${MODSIGN_KEY_DIR}/privkey_modsign.pem"
MODSIGN_X509 = "${MODSIGN_KEY_DIR}/x509_modsign.crt"

# U-Boot signing key
UBOOT_SIGN_KEYNAME = "ubootdev"

# SPL / U-Boot proper signing key
UBOOT_SPL_SIGN_KEYNAME = "spldev"

# TF-A Trusted Boot
TF_A_SIGN_KEY_PATH = "${TOPDIR}/conf/factory-keys/tf-a/privkey_ec_prime256v1.pem"

This blog post shows how to identify which keys are being used during boot time: How to read the boot logs to check the used keys.