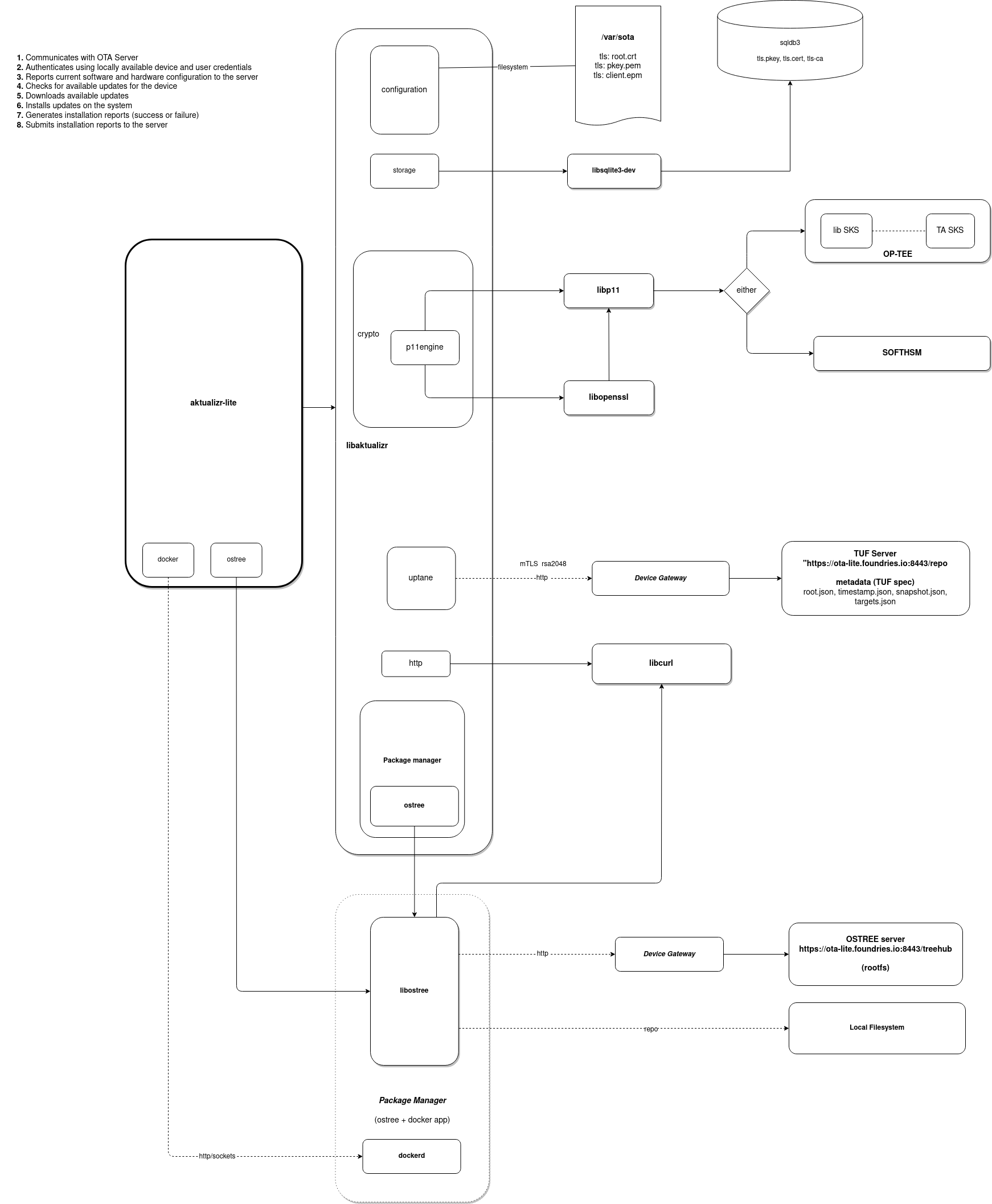
Aktualizr-Lite

The default OTA client shipped with the Linux® microPlatform is aktualizr-lite. This client is a build variant of the Aktualizr project. It is for those who wish to have the security aspects of TUF, but without the complexity of Uptane.

There are two modes aktualizr-lite supports.

Daemon Mode (Default)

This is the default mode of aktualizr-lite in the Linux microPlatform. The daemon will only be enabled in a Factory after lmp-device-register has successfully registered your device. The daemon periodically checks for new updates, and applies them when found.

To disable daemon mode:

sudo systemctl disable aktualizr-lite

To enable daemon mode:

sudo systemctl enable aktualizr-lite

To restart the daemon:

sudo systemctl restart aktualizr-lite

To stop the daemon:

sudo systemctl stop aktualizr-lite

To view the daemon logs:

sudo journalctl -f -u aktualizr-lite

Note

If aktualizr-lite default daemon mode does not fit your needs, the alternative is Customizing Over the Air Updates.

Configuration

Configuration Update Methods

  • Editing /var/sota/sota.toml on a device

  • Adding or editing an existing configuration snippet, e.g. /etc/sota/conf.d/z-50-fioctl-01.toml on a device

  • Running fioctl devices config <device> from a host. See Configuring Devices for more details.

Parameters

The following are aktualizr-repo’s configuration parameters that can be useful to modify. The presented values are the default ones.

[uptane]
# Target/Update check-in interval
polling_sec = 300

[pacman]
# A comma separated list of Compose Apps to update
compose_apps = ""

# Compose Apps root directory
compose_apps_root = "/var/sota/compose-apps"

# Prune/Delete unused docker containers and images
docker_prune = "1"

# A comma separated list of Tags to look for in Targets that should be applied to a given device
tags = "master"

# The param instructs aktualizr-lite to (re-)create App containers of a new Target just before reboot if set to "1" (default).
# If the param is set to "0" then the App containers are (re-)created just after a successful boot on a new ostree version during aklite startup.
create_containers_before_reboot = "0"

# A percentage of an available storage that can be used by Compose Apps.
# aktualizr-lite checks whether there is enough storage available before performing OTA update of Compose Apps.
# min(sizeof(AppsV_N+1) - sizeof(AppsV_N), 0)  <  <available_storage> * <storage_watermark>/100
# storage_watermark value has to be between 20 and 95
# By default, if the configuration param is not specified, it is set to "80".
storage_watermark = "60" (set to "80" if not specified)

[logger]
# Set log level 0-5 (trace, debug, info, warning, error, fatal)
loglevel = 2

[bootloader]
# A command to invoke after an ostree repo update in order to reboot a system and apply the update
reboot_command = "/bin/true"